This website requires JavaScript.
Explore
Help
Sign in
PGPainless
/
pgpainless
Watch
1
Star
0
Fork
You've already forked pgpainless
0
mirror of
https://github.com/pgpainless/pgpainless.git
synced
2025-12-09 13:51:10 +01:00
Code
Issues
Releases
Wiki
Activity
2dc72d7690
pgpainless
/
docs
/
source
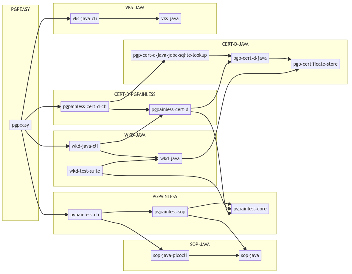
/
ecosystem_dia.png
Paul Schaub
6f2b5ed1ca
Fix mermaid-cli cmd
2022-07-08 00:21:40 +02:00
108 KiB
1181x922px
Raw
History