This website requires JavaScript.
Explore
Help
Sign in
PGPainless
/
pgpainless
Watch
1
Star
0
Fork
You've already forked pgpainless
0
mirror of
https://github.com/pgpainless/pgpainless.git
synced
2025-12-09 13:51:10 +01:00
Code
Issues
Releases
Wiki
Activity
a1caf19d54
pgpainless
/
docs
/
source
/
ecosystem_dia.png
Paul Schaub
616820fe0f
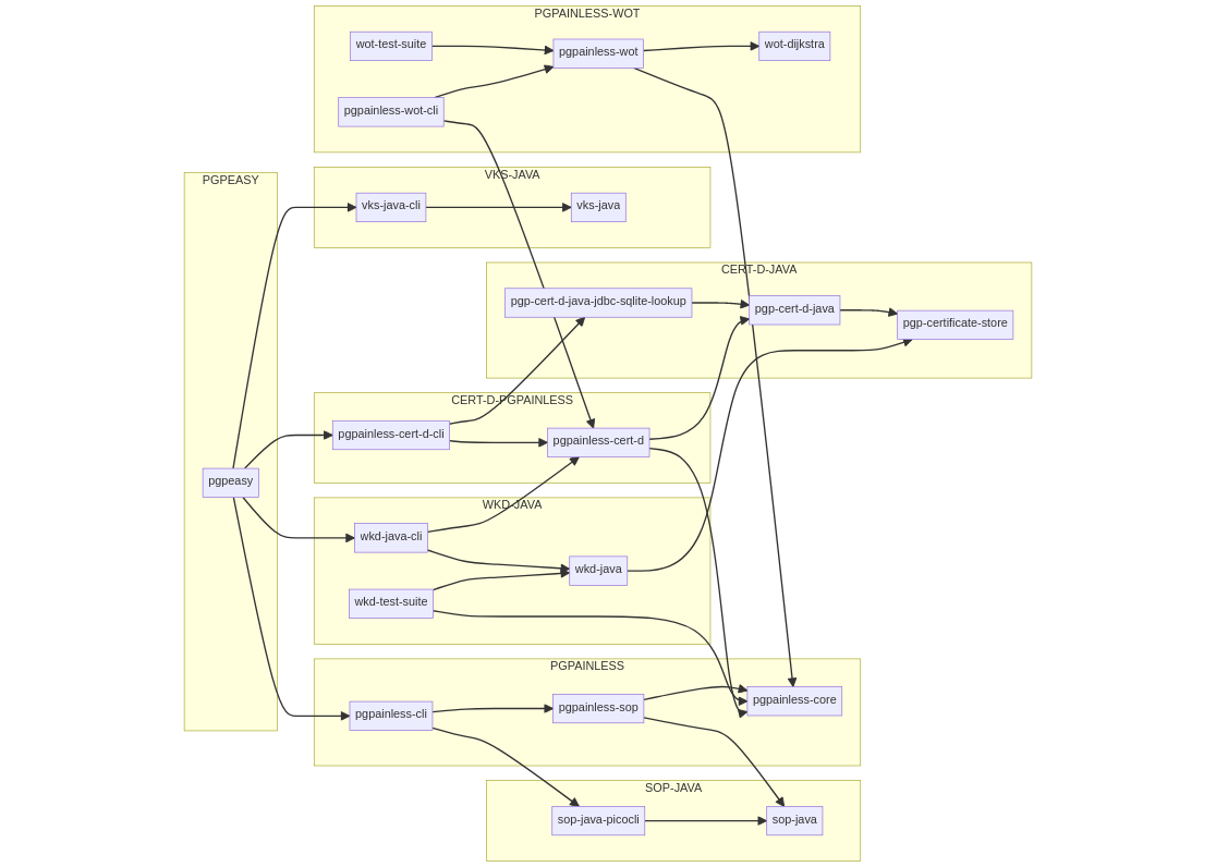
Update ecosystem diagram
2023-07-22 00:30:39 +02:00
110 KiB
1116x796px
Raw
History